外部サイトにも助成金情報が掲載されていますので、こちらもご参照ください。
「とちぎボランティアNPOセンター ぽ・ぽ・ら」
おやま~るでは、活動のための助成金に関する相談も受け付けています。お気軽にお問い合わせください。
2025年10月2日
【12/22必着】2025とちぎゆめ基金「みんなで作る持続可能な地域づくり・SD2025年10月2日
【12/22〆切】子どもSUNSUNプロジェクト助成金募集要項2025年10月2日
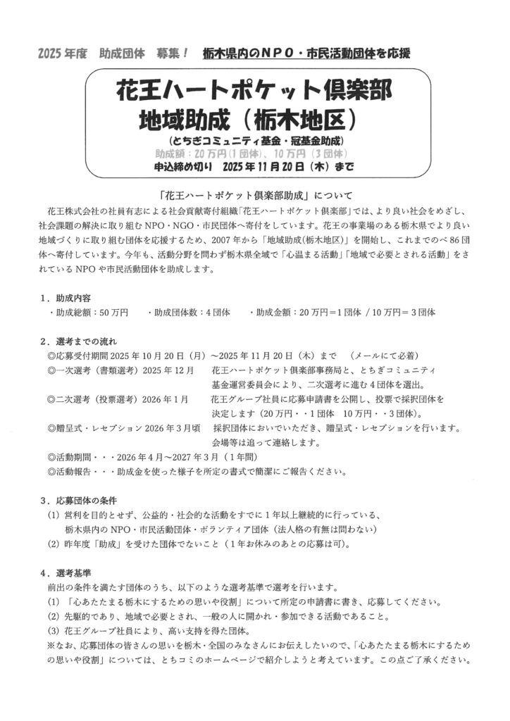
【11/20〆切】花王ハートポケット倶楽部地域助成(栃木地区)2025年9月25日
【12/15〆切】令和7年度 赤い羽根 とちぎ そなえる・ささえる特別助成 第22025年9月25日
【11/28〆切】令和7年度 赤い羽根とちぎ「こども・子育て」支援 特別助成2025年9月14日
2025年度 地域貢献助成募集(9/30 〆切)




